“這是我一輩子掙下的家業,希望能留給后輩兒。”老張50多歲了,干加油站30年,縣里頭有兩座站。老張一輩子兢兢業業經營油站,最不甘心的是還有車主時不時地問,“咱這兒油品質量怎么樣,有保障嗎?”
像這樣的質疑,散落在全國各地的6萬座民營油站,可能都遇到過。
我國加油站主要分為國企、民企和外企三大類。根據前瞻產業研究院的數據,截至2019年,我國加油站的數量為106556座,其中,“三桶油”約占全國數量的55%,民企占43%,外企約占2%。但從銷量角度看,民營油站所占份額與其體量極不匹配。
對民營油站油品質量的擔心,導致民營油站數量與銷售份額嚴重倒掛。國內70%以上的私家車主只認可中石化、中石油等央企國企品牌,對民營加油站油品質量心存疑慮。
實際上,這是典型的刻板印象。在完善且嚴厲的監管之下,民營油站的油品質量跟兩桶油是一樣的,均符合國家標準。而且,在可能影響油品質量的生產、流通環節,民營油站與兩桶油已實現交叉,甚至難分彼此。

生產環節:地煉早已不是曾經的地煉,甚至達到國際先進水平
消費者對民營油站油品的質疑主要源于對地煉的質疑,大多數民營油站從地煉進油。地煉是“地方煉油廠”的簡稱,主要是與中石油、中石化、延長石油等國企煉廠區分。
改革開放初期,國有石油石化產品產能嚴重不足,價格高企,民營煉廠借機快速崛起。地煉在很大程度上破解了國有煉化企業產能不足的困境,對穩定供需和抑制市場價格,對沖瘋狂走私油品發揮了重要作用。
與其他產業一樣,地煉的發展也經歷過野蠻生長,魚龍混雜的一段時期。但隨著監管政策的日益嚴格和完善,尤其自2018年以來,國家出臺一系列嚴格的環保法規條例及標準,打響了治氣、治水、治固三大保衛戰;加快汽、柴油質量標準升級步伐;開展煉油領域嚴重違法違規和失信行為專項治理工作;規范成品油消費稅征收政策等。我國地煉產業已經歷經多輪大浪淘沙,進入規范化發展的全新階段,經營水平大幅提升。
一個顯著變化是,國際領先水平的民營煉廠越來越多。2018年12月,恒力石化2000萬噸/年煉化一體化項目中的大煉廠項目在遼寧省大連長興島正式投產,這是國內首個開車的全資民營大煉廠,也是我國第5家躋身2000萬噸級的世界級大煉廠。
官方資料顯示,該項目總投資562億元,部分單套裝置規模達到世界先進水平。為保障原料供應和產品銷售,恒力石化與沙特阿美、俄羅斯石油公司簽署了合作協議或原油長期供應協議,還與中國石油、中國石化等達成原油采購、成品油及石化品銷售等戰略合作。
同時期,浙江石化大型煉化聯合體2017年7月10日開工建設。盛虹石化集團有限公司大煉化項目也于2018年年底開建。
這些民營項目的特點是,煉化一體化程度高、精深加工能力強、產品鏈與工藝流程組合合理、技術先進。加氫能力占煉油能力之比代表著精深加工能力,據披露的數據表明,這些煉廠實際占比均高于100%,達到美國煉廠的平均水平。
另一個顯著變化是,以山東為首的老牌地煉在抱團升級。數據顯示,山東地煉約占全國地煉總能力的70%。山東地區是僅次于美國墨西哥灣沿岸地區、日本東京灣地區的世界第三大煉油中心。
早在2017年,由東明石化牽頭,山東16家地煉聯合成立山東煉化集團。外界解讀,這是山東地煉抱團取暖,提高競爭力和話語權的表現,但也有助于加速資源整合,提升整體質量水平。
據了解,山東煉化集團做到了統一規劃、統一原料采購、統一貸款和結算、統一運輸、統一銷售等五個統一。其中多個“統一”都有助于油品質量把控。
隨著民營大煉化新勢力崛起和地煉抱團發展,規模偏小、產業鏈短、工藝技術水平落后的地煉小廠進一步加速淘汰,地煉企業整體的競爭力大幅提高。有業內人士判斷,未來,地煉企業將與中國石化、中國石油為主的央國企以及外資一起,形成“三分天下”的競爭局面。

流通環節:油品互供大勢所趨,你中有我,我中有你
地煉的轉型升級,從源頭上保障了民營油站的油品質量。而國內嚴格、成熟的流通體系及管理手段,以及油品互供的大趨勢下,區分兩桶油和地煉的意義已經不大。
一方面,國家監管不斷加碼,并形成長效穩定的機制,讓成品油流通環節“動手腳”的幾率減少。以油品運輸為例,目前,針對危化品車輛,已經實現GPS全覆蓋,其運輸軌跡受到國家交通運輸物流部門動態監測。這樣,油品質量可以被追溯。
再看加油站零售端,油品質量一直是市場監管的重點領域。2015年,國務院常務會議提出加快推進成品油質量升級的國家專項行動,隨之,全國很多地區都建立了成品油質量監管長效機制。
就在去年,國家市場監督管理總局修訂《加油站計量監督管理辦法》,加強加油站計量監督管理,規范加油站計量行為,保護消費者的合法權益。
老張見證了監管趨嚴的過程:“政策嚴格一些挺好的,能淘汰一些不規范運營的加油站,免得少數油站搞壞整個行業的名聲。”
他還表示:“現在國家處罰力度挺大的,油站也不是暴利,我們不敢以身試法。再說了,我們是本地人,過來加油的大多是同鄉,誰都希望有個好口碑。”
另一方面,兩桶油之間,以及兩桶油與民營油站之間已經實現油品互供。首先,兩桶油之間早就實現油品串換。所謂油品串換,是兩桶油為了降低自身的運輸、倉儲成本,簽署合作協議,在對方的腹地,采購銷售對方的油品。2008年,兩桶油簽訂原油互供協議,2018年簽訂成品油互供協議。
知乎上,一個熱點問題是:“中石油和中石化有什么區別,兩種油可以混著加嗎?”這幾乎是每個車主內心深處縈繞不去的疑問。
國資委旗下新媒體平臺國資小新明確回復,“因為油品有互供,在加油站取樣,可能是另一家產的油,也可能是混合后的油,根本談不上所謂‘哪家油好燒’的問題。”國資小新還指出,這是個偽命題,就算有細微差別,普通車主是難以鑒別的,需要專業的科研人員通過專業儀器來分析。所以,根據外觀和直觀感受對兩家油品質量的判斷,都是不科學的。
其次,兩桶油也與民營加油站之間實現油品互供。
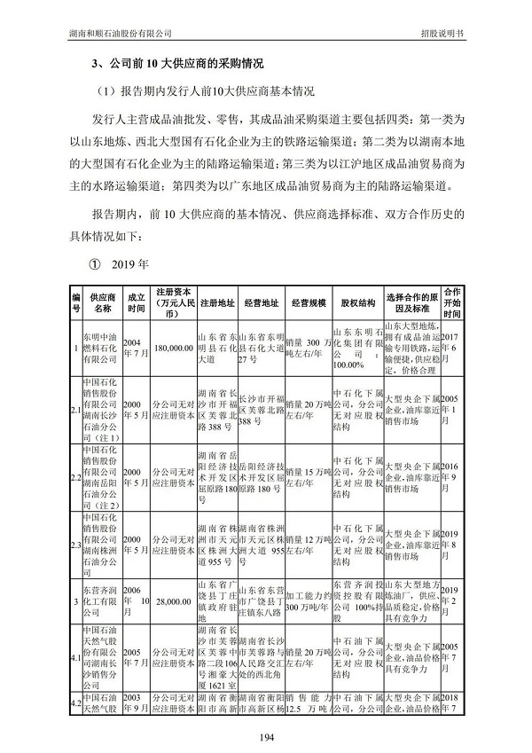
去年4月,國內民營加油站第一股和順石油赴主板上市。其招股書顯示,公司前五大供應商中,中國石化銷售股份有限公司和中國石油天然氣股份有限公司位居第二、第四位,且占比很高。事實上,早在2005年,和順石油就開始了與兩桶油的合作。

圖片來源:和順石油招股書
同樣,兩桶油的供應商隊伍中,也有地煉企業。以中國石化泰山石油為例,根據公司2019年年度報告,其前5大供應商就包括東營齊潤化工有限公司、山東壽光魯清石化有限公司2家優秀民營煉油企業。

圖片來源:中國石化泰山石油2019年年度報告
-結束語-
其實透過國資小新的回復,以及兩桶油與地煉企業油品互供的現實,就能打消大多數人對民營油站的顧慮。事實上,一些車主也是這么做的。王晨駕齡7年,是一位資深的石油行業觀察人士。他表示,“以前,我也是只加中石油、中石化的油,去過一些地煉企業參觀后,也開始加民營油站的油了。地煉工廠產線的自動化程度非常高,質檢也很嚴格。”
近兩年來,我國成品油流通加速向市場化變革,主要方向包括:石油成品油批發倉儲經營資格審批放開,《成品油零售批準證書》審批權下放,鄉鎮建設油站用地條件放寬。
市場化程度提升,意味著更加激烈的競爭,這無疑會推動國內油企及油站進一步提升自身質量保障。
未來,困擾老張的,將不再是油品質量受到質疑,而是如何為車主提供價格更實惠的油品,以及在油品利潤日漸降低的情況下,如何通過多元化經營保證和提升盈利能力。
責任編輯: 李穎